香港维尔利最新情况:多地政府和公安发布香港维尔利预警消息!同时单割在加速!
这个按道理走一边单割,一边崩盘的步骤了,想不通最近居然还找了律师团队来搞公关了。是广东优歌律师事务所,一个实名的律师所接资金盘业务,那么被维尔利单割的朋友们可以试试新路子了!!直接报警找律师所呗,居然敢帮境外资金盘做保!!!
香港维尔利资金盘算是比较大的一个盘子了,最近还在宣传什么AI药物响应预测模型,什么AI医疗,和这合作,和那合作的!不要信,都是噱头,骗人的。

都快崩盘了,这些项目方还在忽悠新人加入这个盘子。越到崩盘边缘,边蹦哒得凶。在背地里他们还在持续不断地单割会员!
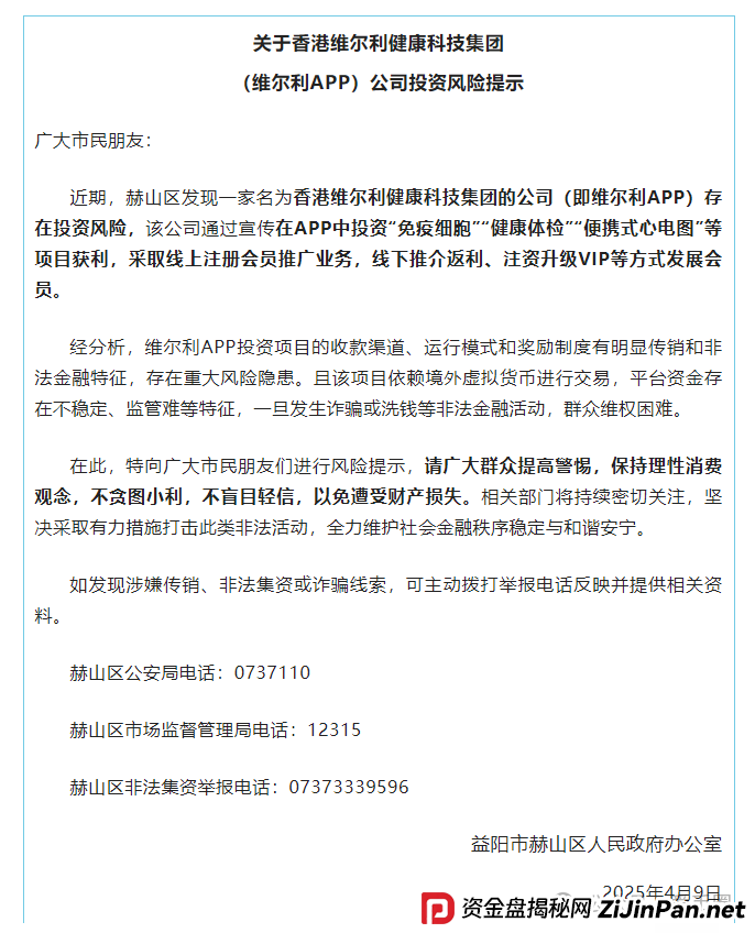
下面先收集多地政府和公安发布的香港维尔利预警公告:
一 赫山区人民政府在2025年4月09日发布的,投资风险提示:

然后没过几天,赫山公安转发了这一公告!
二 赫山公安在2025年4月发布了,关于香港维尔利投资风险提示!


三 贵阳日报也转发了这条信息,直接标题就是传销诈骗!

四 应用中心和手机提示香港维尔利为不良应用!

五 被单割的用户在上海市公安局立案后的报警回执单:


六 各大社区都有网友爆出被维尔利单割!加速持续单割会员:




很多团队直接跑路,害怕被割。
还在玩的维尔利会员赶紧跑路吧,没有参与的不要送钱了,命不久矣。
资金盘尾巴肉不要吃了,小心下一个单割的就是你!
以下内容为赞助商提供

网赚项目交流+骗局曝光群
扫码进群,获取今日项目最新消息





评论列表
香港维尔利最新情况:多地政府和公安发布香港维尔利预警消息!同时单割在加速!...
这个按道理走一边单割,一边崩盘的步骤了,想不通最近居然还找了律师团队来搞公关了。是广东优歌律师事务所,一个实名的律师所接资金盘业务,那么被维尔利单割的朋友们可以试试新路子了...
@反诈君:香港维尔利最新情况:多地政府和公安发布香港维尔利预警消息!同时单割在加速!...