海洋牧场投资安全吗?是正规平台吗?揭秘:海洋牧场资金盘骗局!
近期,所谓“海洋牧场虚构理财”项目在网络上热度攀升,吸引不少散户趋之若鹜。我们在此强烈提醒:这本质上是一场庞氏骗局,请广大投资者保持警惕!
该类骗局以“发展海洋牧场”为名,承诺日息2%(年化收益率惊人地超过700%),并以初期按时付息建立虚假信用,实则完全依靠新投资者的资金支付旧投资者的利息与回报,属于典型的“空手套白狼”“拆东墙补西墙”。只要稍具理性,不难识破其骗局本质。那么,为何仍有人不断投入?
除骗局本身设计诱惑性强、部分人自我安慰“试试看”之外,当前经济环境下一些中小商户经营困难、缺乏稳健投资渠道,迫切寻求增收途径,也成为其滋生土壤。许多人抱着“投入不多、多条路子”的心态轻信入场,最终深陷泥潭、难以脱身。
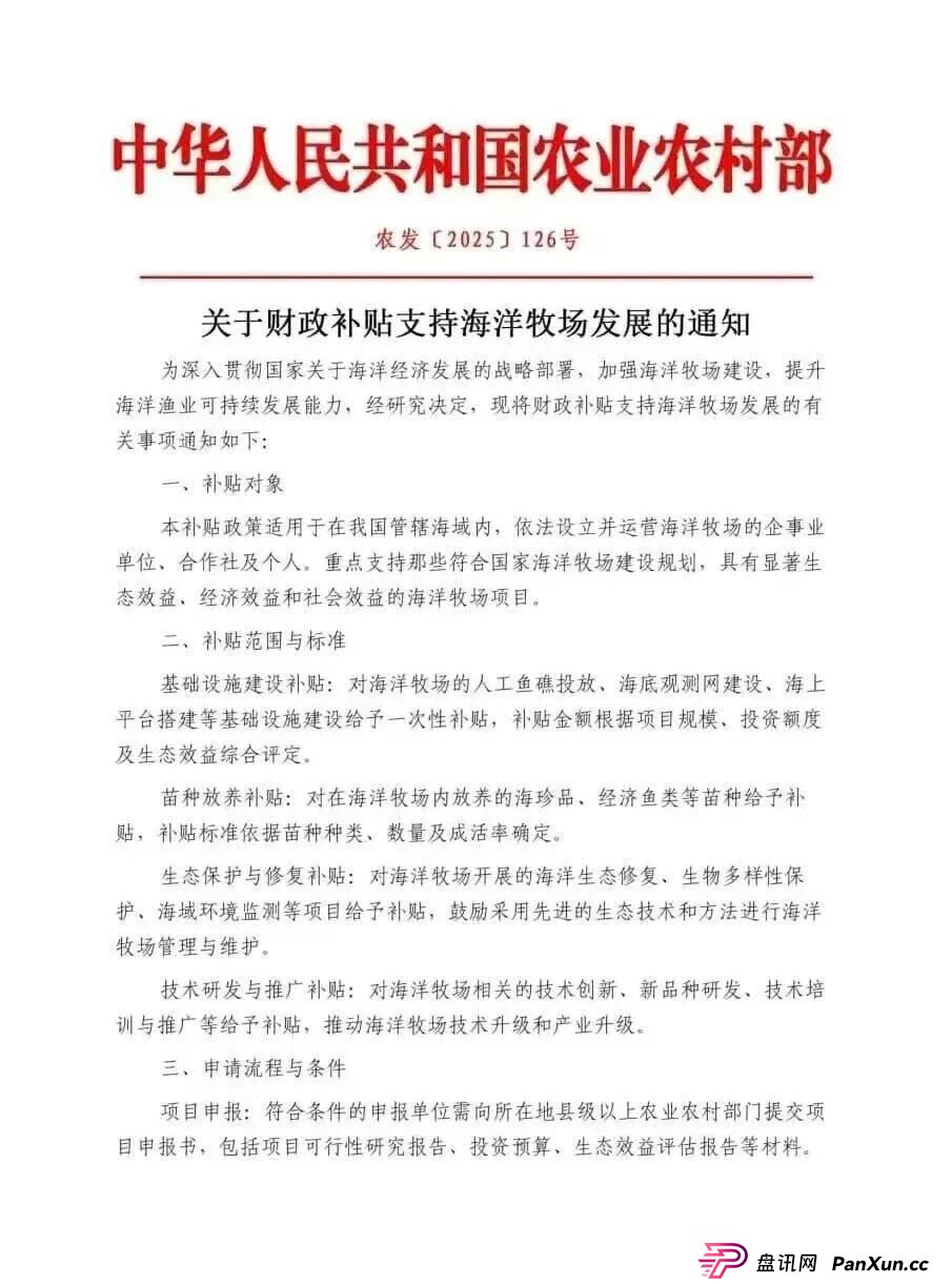
另一方面,网络监管缺位无疑助长了这类诈骗的蔓延。虚假信息泛滥、真假难辨,甚至近日竟出现伪造的部级红头文件——《关于财政补贴支持海洋牧场发展的通知》(农发[2025]126号)在网络上广泛传播,公然试图“以假乱真”。此类行为猖獗,反映出网络信息审核与监管机制仍存在严重漏洞。


我们呼吁有关部门加大打击力度,坚决取缔“海洋牧场虚构理财”类诈骗项目。重点应从三个环节入手:建章立制、宣传推广、严格执法。我们固然要重视经济发展,但若忽视制度建设和市场监管,便是本末倒置,终将酿成更大风险。
真正利用海洋生态环境建设海洋牧场,本是发展海洋经济的有益尝试,却不法分子借此题材线上线下双线诈骗:不仅侵害渔民和养殖户的权益,更骗取广大投资者资金,导致非法活动屡屡得逞,严重破坏市场秩序和社会信任。
请广大公众保持清醒,理性判断,远离高息诱惑,守护好自己的财产安全
以下内容为赞助商提供

网赚项目交流+骗局曝光群
扫码进群,获取今日项目最新消息
标签:海洋牧场





评论列表
海洋牧场投资安全吗?是正规平台吗?揭秘:海洋牧场资金盘骗局!...
近期,所谓“海洋牧场虚构理财”项目在网络上热度攀升,吸引不少散户趋之若鹜。我们在此强烈提醒:这本质上是一场庞氏骗局,请广大投资者保持警惕!该类骗局以“发展海洋牧场”为名,承...
@佚名:海洋牧场投资安全吗?是正规平台吗?揭秘:海洋牧场资金盘骗局!...