项目测评|香港“远景未来”发律师函警告......
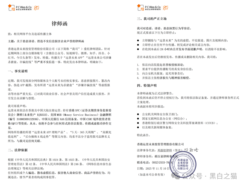
这个月中旬,小编收到同行发过来一个公关公司的律师函,是因为写了“远景未来”项目的事情,在后台提出要求。


小编搜索了下,发现这不是针对某个反诈自媒体的警告,网络上还有推广此律师函的媒体号,为此小编还查询了“胡百全律师事务所”,并根据官网提供的内地成都分公司电话去咨询。
胡百全律师事务所的官网首页出现了重要通知,阐明近日有不明人士盗用公司标志和伪造信件,讹称索赔等事件,呼吁小心确认提防受骗。

其实小编第一眼看到律师函底部的签名“胡百泉律师事务所”就觉得蹊跷,也经过了电话证实不可能出现“泉”字谐音,那么本着探明真相原则,就对这事件的项目做个详细分解。
01
真官网


未来资产证券在1999年成立,隶属于未来资产金融集团,作为韩国领先的金融机构,是韩国证券业的创新者,2006年2月在韩国证券交易所上市未来资产证券;
未来资产投资目前在全球 14 个市场开展业务,已在香港证券及期货事务监察委员会注册及成为持牌法团(中央编号:BJB333),中文名公司为未来资产证券(香港)有限公司。
香港证监会对持牌人及注册机构的记录有详细展示,包含及不限于牌照详情和记录、地址、负责人、商务代表等记录,还有投诉主任联系方式与邮箱。
同时未来资产(中国)官网刊登了欺诈警告通知,阐述任何假冒在香港或内地有网站APP的存在欺诈。

创始人兼GSO(全球策略官)为韩国人朴炫柱
香港官网:https://miraeasset.hk
内地官网:https://capital.miraeasset.com.cn
热线:(852)2295 1500
投诉:[email protected]
香港地址:香港九龙柯士甸道西1号环球贸易广场85楼8501、8507-8508室
内地地址:在深圳和上海有办事处,内地官网标注有联系方式。
备注:在官网上没见到任何关于本文将要提到的“香港远景未来投资管理股份有限公司”信息。
02
伪网站


伪网站碰瓷未来资产证券(香港)有限公司,网站域名yuanjingwl.com还是2025.8.3日新注册,早就被网络情报标注为恶意网站,并评为垃圾级别。
网站搭建的内容文不对题,标注的资质与荣誉,用几个奖杯英文都没认真阅读就抄袭粘贴,张冠李戴太严重。
Doo Prime(德璞资本) 是Doo Prime Limited旗下的金融交易服务品牌,来自德璞有限公司,是一家专业的国际互联网券商,有名的外汇平台。小编也不清楚网站搭建者是不是没素材了,就开始用Doo Prime奖杯挂上去东拼西凑贴金。
下载APP后注册的页面,短信码来自长沙市秒达信息技术有限公司、广州猛虎科技有限公司,发送通道客户为广西博尔通传媒。
03
虚假宣传


在项目推广期间,公关公司在各大媒体用自媒体号发送软文,并亮出各种获奖证件等等,
但经不起查询,首先这个“中国质量认证监督管理中心”已经被民政部认定为非法社会组织,那么获奖的“广州远景未来信息技术有限公司”“香港远景未来投资管理股份有限公司”意义何在?


根据官方言辞,该组织冒充正规机构,面向社会公开招揽会员,并向相关企业颁发绿色食品、荣誉企业等证书、奖牌,扰乱了市场管理秩序,造成不良社会影响。2024年9月,北京市民政局依法对“中国质量认证监督管理中心”予以取缔。
2025年8月8日注册新的域名cqacsx.org,被网络情报标注为恶意网站。
查询:社会组织政务服务平台
网址:https://chinanpo.mca.gov.cn
04
项目实体公司
01
广州远景未来信息技术有限公司

根据外宣推广写明广州远景未来信息技术有限公司是香港远景未来投资管理股份有限公司关联企业,广州远景未来信息技术有限公司成立于2025.8.25日,但在8.26日做过法人变更,目前法人李某某。
旗下的小程序“远景未来甄选好物”技术支持显示是雅相科技,测试情况是“由于小程序违规,该功能暂时无法使用”,具体原因可以去腾讯调取或者技术公司来溯源,这不是小编目前关心的,有兴趣者可以自行探究。
02
香港远景未来投资管理股份有限公司

香港远景未来投资管理股份有限公司成立于2025.8.6日,秘书公司(财务代办公司)为香港智盈商务有限公司,办公地址同为香港大角咀东州街111号云端大厦5楼509室。
经过企查查得到的结果,此共享办公室至今产生注册公司4833家,仅仅10月份就显示新注册212家公司。
香港远景未来投资管理股份有限公司的创办成员及董事为王贵云,资料显示地址为中国甘肃省白银市靖远县某镇 ,用的护照作为身份识别。
香港智盈商务有限公司在深圳也有对应公司,在Boss招聘上有相关详细信息。
04
项目APP解析



根据“远景未来”网站提供的下载链接得到APP以及H5界面信息。早在2025.8.8日就上线测试,注册了关联域名近40个,最近才是yuanjingwl.com这个域名为主。
整个界面上显示“远景未来”名义,玩的还是期货,设置了一键跟投的操作,充值还是永恒不变的USDT方式。
当然蹊跷的是,宣传上跟投的推荐交易者是写的来自广东潮州“王贵运”,不是香港远景未来投资管理股份有限公司创始董事来自甘肃靖远县“王贵云”,一字之差;
回顾外宣推广上的写的“远景未来创始人兼CEO王贵运”,或许只要项目方清楚这蹊跷来自哪里。
其次,APP上面的充值USDT,通过客服讲解,充值地址更换过几次,目前的地址是10.29日开通,
经过虚拟币专业溯源,截至2025.11.25日,进账流水有近40万USDT,而地址已经被提示风险级别“低危”,因为涉及地址交易有涉及非法活动和高危标签地址的交互。

再深入点,作为观察钱包进账立马转出的地址中,最大的尾号为XRN1的地址,已经被标注为“中危”,进账流水达到400万USDT,风险报告上显示转账金额占比8.153%是转移到了目前受国际制裁的实体:huionepay(汇旺钱包)。
以上信息源全部来自公开的查询渠道,特别是政府网站的查询,与“律师函”上面所述内容有所差异,真金不怕火炼,区分李逵与李鬼,请读者们有所感悟。
以下内容为赞助商提供

网赚项目交流+骗局曝光群
扫码进群,获取今日项目最新消息
标签:远景未来





评论列表
项目测评|香港“远景未来”发律师函警告.........
这个月中旬,小编收到同行发过来一个公关公司的律师函,是因为写了“远景未来”项目的事情,在后台提出要求。小编搜索了下,发现这不是针对某个反诈自媒体的警告,网络上还有推广此律师...
@佚名:项目测评|香港“远景未来”发律师函警告.........